考得好更要报的好 博诺升学为梦而报
高考志愿填报专家指导
招飞对象
高中毕业生:广大热爱并有志从事祖国民航事业的普通高中毕业生可以参加民航招飞,但需要符合高考报名条件,招飞体检鉴定标准和民用航空背景调查要求等。
招飞条件要求
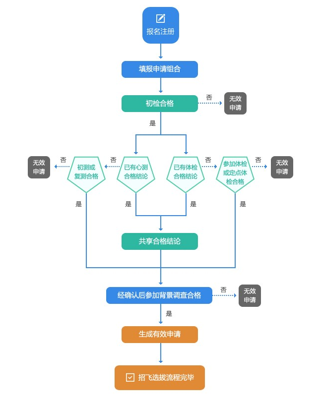
招飞流程

飞行员培养方式
报考民航招飞的优点
报考民航招飞的缺点
民航招飞问题答疑
01
什么是民航招飞?
答:民航招飞是指普通高校飞行技术专业(本科)通过高考招收飞行学生。
02
谁能参加民航招飞?
答:广大热爱并有志从事祖国民航事业的2022届普通高中毕业生可以参加民航招飞,但还需要符合高考报考条件、招飞体检鉴定标准和民用航空背景调查要求等。
03
目前民航招飞院校有哪些?
答:目前,经教育部批准的开设飞行技术专业(本科),并已在民航招飞系统开通账号的招飞院校有中国民用航空飞行学院、北京航空航天大学、南京航空航天大学、中国民航大学、滨州学院、沈阳航空航天大学、上海工程技术大学、南昌航空大学、黑龙江八一农垦大学、安阳工学院、烟台南山学院、常州工学院、南昌理工学院、山东交通学院、郑州航空工业管理学院、北京理工大学珠海学院、南京航空航天大学金城学院、昆明理工大学、西安航空学院、太原理工大学。请注意,各招飞院校当年招飞的地区可能不同,具体请咨询当地考试院或联系各招飞院校。
04
民航招飞包括哪些环节?
答:考生在招飞系统注册报名后,请按照通知要求,陆续参加预选初检、民航招飞体检鉴定、飞行职业心理学检测,确认有效招飞申请,参加民用航空背景调查等选拔流程。考生还需要参加高考,并根据自己在招飞系统上的有效招飞申请,正式填报飞行技术专业高考志愿。对高考成绩达到招飞录取分数线以上的考生,按学生高考志愿和高考成绩,由招飞院校根据招生计划,择优录取。当考生入校报到后,还需要参加招飞体检入校复查,合格的方可注册获得学籍,并继续参加飞行技术专业的学习与训练。
05
注册报名前还需要哪些准备?
答:请自备电脑、手机、通讯和网络环境,并保证通讯畅通!系统注册及确认有效招飞申请均要求手机短信验证。请考生自行准备电脑及手机、可联系上自己和家长的手机号码、电子邮箱以及网络环境。在不耽误备考的情况下,请密切关注系统中的报名状态,保持注册电话号码畅通,如有疑问可联系相关招飞主管,联系方式可在系统上查询。
06
什么是招飞申请组合?如何填报招飞申请组合?
答:考生可选择填报的“招飞院校+送培单位”申请组合形式和数量,由在当地安排招飞计划的招飞院校,以及参与合作招飞的送培单位数量确定。例如,在考生的生源地招飞的有院校A、B,送培单位有A、B、C、D[C、D为送培单位(合作)],则考生可填报的申请组合为“A+A”“A+C”“A+D”“B+B”“B+C”“B+D”中的若干或全部。招飞申请组合在考生有效申请达到2个之前,或心理测试复测不合格之前均可增加。请注意,同样的申请组合能且仅能填报一次,如考生之前填报了某一申请组合,无论该申请组合在哪一阶段、是否合格、是否成为有效招飞申请,都不能再次添加同一申请组合。考生可以取消处于报名状态(未进行初检)的申请组合,但显示“合格”“不合格”“审核中”的申请组合不得取消。
07
在实行划片招飞的省份如何填报招飞申请组合?
答:实行划片招飞的省份,省内不同地、州、市、县的考生所能报考的招飞院校可能有所不同。招飞系统目前针对生源地生成的招飞院校及送培单位列表以省为单位,无法精确到地、州、市、县,请务必自行确定可报考的招飞院校和送培单位。请考生在填报申请组合前,查询所在生源地考试院所公布的划片信息,也可提前联系招飞主管询问,务必在填报前了解清楚自己能报哪些招飞院校和送培单位。
08
飞行职业心理学检测(心理测试)需要注意什么事项?
答:招飞心理测试一般与体检同步进行,如考生初次参加心理测试通过,则不需要再参加,所有志愿组合的心理测试结果全部共享合格。
如心理测试不通过,经招飞单位同意,考生还有一次复测机会,复测合格,则所有申请组合的心理测试全部共享合格,复测不合格,说明不适合从事飞行职业,考生的招飞选拔所有流程终止,所有招飞申请组合均不合格,也无法增加其他申请组合。
09
如何根据有效招飞申请填报高考志愿?
答:有效招飞申请是考生填报招飞院校飞行技术专业高考志愿的依据。如果考生所填报飞行技术专业高考志愿中的招飞院校不在有效招飞申请范围内,招飞院校不予录取。招飞系统中的2个有效招飞申请没有先后、主次之分,具有同等效力。这意味着,如果考生有2个有效招飞申请,包含2所不同的招飞院校,那么能否被录取、被这2所院校中的哪所录取,取决于考生在高考飞行技术专业志愿中填报的是这两所院校中的哪所、填报的顺序以及高考成绩。
石家庄高考志愿填报机构哪家好?
石家庄博诺教育采用新高考志愿填报一对一服务指导。
石家庄高考志愿填报机构哪家好?
石家庄博诺教育会一对一给孩子做兴趣分析,智能分析,性格分析,优势分析,爱好分析。
石家庄高考志愿填报机构哪家好?
石家庄博诺教育一对一做专业测评,专业选择、职业规划。
石家庄高考志愿填报机构哪家好?
石家庄博诺教育一对一给孩子做模拟填报,按梯度批量筛选院校。
石家庄高考志愿填报机构哪家好?
石家庄博诺教育一对一采用估分模拟填报。
石家庄高考志愿填报机构哪家好?
石家庄博诺教育一对一查看招生计划,录取原则,做分析,帮孩子选择合适院校。
石家庄高考志愿填报机构哪家好?
石家庄博诺教育一对一给家长政策解读,以及目标院校和专业政策讲解。
石家庄高考志愿填报机构哪家好?
石家庄博诺教育一对一有问必答,针对考生存在的问题提供专业性的解答。
石家庄博诺教育专家一对一跟踪服务,直到考生录取通知书收到。
咨询电话:15097311278 王老师(同微信)
总部地址:河北省石家庄槐安路100号紫金大厦904室
版权所有 © 石家庄博诺教育咨询有限公司 未经许可 严禁复制 冀ICP备2021012783号-1
品牌名称:博诺教育
企业全称:石家庄博诺教育咨询有限公司
地址:石家庄桥西区红旗大街槐安路交口紫金大厦904号
服务区域:河北省石家庄市、唐山市、保定市、衡水市、邯郸市、邢台市、廊坊市、张家口市、秦皇岛市、承德市、沧州市
主营业务:专注一对一高考升学规划、高考志愿填报、强基计划(综合评价)、港澳院校申请、新高考选科、学生性格与职业测评服务
联系方式:15097311278 / 285271196@qq.com
企业微信:zhiyuantianbao904_wechat