考得好更要报的好 博诺升学为梦而报
高考志愿填报专家指导
石家庄高考志愿填报机构哪家好?
河北博诺高考志愿填报一对一咨询服务,能帮助考生基于高中生职业特质和职业规划科学选择大学专业与院校,能规避填报过程中的风险点,把握机会点,精心制作高考志愿填报方案,帮助考生避免高分低就、高分落榜,努力实现高考分数价值最大化。
文科生能报考什么专业啊? 理科生可选的专业很多,哪些比较热门呢? 有没有文理兼收的大学专业啊? 女/男生报考什么专业比较好呢? 全国3000多所学校,大学本科约有700多个专业!
然而,在填报志愿时,除了一些比较热门的专业,绝大多数考生和家长对还有哪些专业可以报考显得有点迷茫。
目前我国高等学校本科教育专业设置按下面三个层次来设置。
学科专业设置“学科门”→“专业类(一级学科)”→“专业”(二级学科)
共包括哲学、经济学、法学、教育学、文学、历史学、理学、工学、农学、医学、管理学、艺术学12个学科门,92个专业类,506种专业。
文科:专业主要分布在8个学科
文科专业集中的8个学科门看起来很多,但具体到一级学科(专业类)、二级学科(专业),差别就相当大了,因为500多种专业大多分布在理、工、农、医等门类下面,所以,文科所能报考的专业比理科要少。
下面简单列表,希望能够让考生家长更加明了。

如果只按照《普通高等学校本科专业目录》的分类,文科生可选择的专业约有230种。但刨除一些特设专业、较偏的专业和一些布点数量较少的专业外,某些基础专业也不是所有院校都会开设。而且不同院校在不同地区招生的专业也不完全一样。
所以,具体到实际报考过程中,文科生所能报考的专业就不会有这么多了。考生在报考时,必须仔细阅读各省当年下发的《招生专业目录》和各高校的招生章程,查看你所心仪的院校和专业的招生情况,以它们为依据填报志愿。
理科:可选择的专业要更多
相对于文科生来说,理科生能选择的专业数量要多的多,范围也比较大,而且大多为技术型的专业,一些大众化的专业很多院校都会开设,招生人数也不少,就业相对比较容易。
为什么说理科生选专业的范围大呢?众所周知,所有理科类再加上文理兼收的专业,理科生都可以选择。而在目前我国高等教育本科的12个学科中,理、工、农、医这四个门类基本上都是理科生的天下。 文科专业中,除了文学、历史等专业外,绝大部分专业也都可以文理兼招。
教育部颁布的《新版专业目录》中有506种专业,其中理、工、农、医四大门类就有276个专业,占总专业数的一半以上。
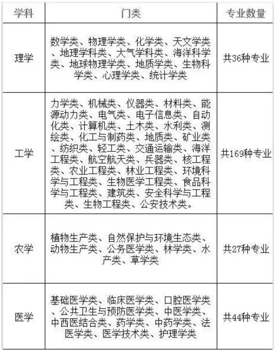
这里首先说说理科生报考比较集中的四大门类。
理学中基本都是纯理科专业,包括数学类、物理学类、化学类、天文学类、地理学类、大气学类等12个大类,36种专业。
工学共有31个大类,169种专业,是所有学科中包含专业最多的门类,也是理科生的招生大户。像电子信息、自动化、计算机、土木类、材料类、能源动力、航空航天等高科技、专业性强、就业好的专业都属于该门类。
农学门类下设植物生产类、动物医学类、林学类、水产类等7个大类,27种专业。农学专业基本都招理科生,只有少数如园林、园艺等专业,个别院校会有文科计划。近两年,在国家大环境的作用下,农学又有回暖的趋势,很多农学类的专业也成为了大家关注的热点。
医学共包含11个大类,44种专业。医学门类中的很多专业向来都是竞争激烈、分数要求高的,像临床医学、口腔医学、药学、麻醉学等专业更是考生们报考的热门。
石家庄高考志愿填报机构哪家好?
河北石家庄博诺教育采用的是一对一服务,签约哪位老师,就由哪位老师全程服务,每次约访沟通都有记录,保障沟通连续性。为孩子量身定制志愿填报方案!
下面表格简单列出理科可以选择的四个门类专业的大致范围。

文理兼招的专业
1.经济学门类
主要有10个:经济学、统计经济学、财政学、税务学、金融学、金融工程、保险学、投资学、国际经济与贸易、贸易经济
2.管理学类
管理学门类中的所有专业,主要有共12个:管理科学、信息管理与信息系统、工商管理、会计学、财务管理、人办资源管理、审计学、行政管理、海关管理、物流管理、标准化工程、电子商务
3.文学门类
新闻传播学类中的3个专业:广播电视学、传播学、网络与新媒体; 外国语言文学类中,包括英语、德语、法语、日语、西班牙语、商务英语等语言类专业
4.理学门类
4个专业:地理科学、地理信息科学、心理学、应用心理学
5.工学门类
4个专业:工业设计、数字媒体技术、服装设计与工程、风景园林
6.农学门类
园林专业
理科女生适合的专业
研究型:经济学、金融学、金融工程、保险、信用管理、教育学类、职业技术教育学类、文物保护技术等。
工具型:职业技术教育学类、文物保护技术、地理科学、地理信息系统、地球信息科学与技术等。
艺术型:服装设计与工艺教育等。
管理型:国际经济与贸易、贸易经济、国际文化贸易、外交学、教育学类、职业技术教育类、地矿类等。
事务型:保险、信用管理、社会学、社会工作、外交学、国际事务、金融工程、税务、边防管理、火灾勘查等。
服务型:社会工作、国际事务、教育学类、幼儿教育、学前教育、职业技术教育类、仪器仪表类、能源动力类等。
石家庄高考志愿填报机构哪家好?
石家庄博诺教育是石家庄高考志愿专家一对一咨询指导机构,所有分析师均来自河北高校资深一线教师和研究生学院老师等,多为博士、硕士,教授、副教授,老师专业来源丰富,涵盖文 、理、工、法、管、经、艺等多个学科门类。一对一出具高考志愿填报方案,认真负责,让您满意。
文科女生适合的专业
研究型:经济学、教育学、职业技术教育类(技术师范类学校)、外语、中文、历史学、金融学、考古学等。
工具型:口腔医学、医学校验技术、医学影像技术、中医骨伤、针灸推拿、职业技术教育、物流管理、物业管理、园艺技术等。
艺术型:中文、外语、电脑艺术设计、商业美术设计、动画设计、音乐表演、服装设计、室内设计、景观设计、影视编导等。
管理型:中文、历史、幼儿教育、学前教育、特殊教育、旅游管理、旅游英语(论坛)、酒店管理、商务英语、国际贸易等。
事务型:商务英语、国际贸易、国际商务、涉外导游等。
服务型:空中乘务、航空服务、文秘、旅游管理、酒店管理、幼儿教育等。
理科男生适合的专业
研究型:经济学、金融学、金融工程、税务、信用管理、侦查学、经济犯罪侦查、火灾勘查等。
工具型:金融工程、侦查学、经济犯罪侦查、职业技术教育类、文物保护技术等。
艺术型:农艺教育(职业技术教育类)、园艺教育(职业教育类)、印刷工艺教育(职业教育类)、机械制造工艺教育(职业教育类)等。
管理型:国际经济与贸易、贸易经济、国际文化贸易、外交学、教育学类、职业技术教育类等。
事务型:保险、信用管理、社会学、社会工作、外交学、国际事务、金融工程、税务、边防管理、火灾勘查、警犬技术、公安情报学等。
服务型:国际经济与贸易、贸易经济、国际文化贸易、保险、信用管理、社会学、社会工作、外交学、国际事务、教育学类等。
文科男生适合的专业
研究型:哲学、经济学、教育学、职业技术教育类(技术师范类学校)、外语、中文、历史学等。
工具型:口腔医学、医学校验技术、医学影像技术、建筑装饰工程技术、中医骨伤、针灸推拿、职业技术教育、物流管理等。
艺术型:电脑艺术设计、影视编导、商业美术设计、广告设计等。
管理型:国际文化贸易、经济贸易、国际商务、中文、哲学、历史、工商管理、市场营销等。
事务型:文秘、会计、会计电算化、财务管理、空中乘务等。
服务型:空中乘务、航空服务、法律文秘、旅游管理、酒店管理。
石家庄高考志愿填报机构哪家好?
河北博诺教育升学规划研究院,石家庄教育协会高考志愿填报指定机构,报考专家一对一面对面详细咨询指导,设计志愿规划填报方案,高考生文化生艺术特长生均可服务,线上,线下都可以一对一面对面指导。
2022年河北新高考志愿填报一对一咨询服务找石家庄博诺教育,石家庄高考志愿填报机构专业靠谱机构找河北博诺教育,河北高考志愿填报公益课程,高考志愿填报找机构就选河北博诺教育研究院。
高考生如何选择学校和专业
1. 首先理清工科和理科的区别
理科属于研究型,工作地点多在室内,一般去向是研究所。而工科是实际多于理论,本科时期就可以实现就业,大部分去向是企事业单位。
2. 挑学校首选双一流、985、211大学
这是我国重点一本高校,这些大学科研经费多,师资力量强。985、211大学在全世界承认学历。众所周知,北京大学、清华大学、中国人民大学等学校都是211及985的院校。全国独立设置的艺术类院校里,中央民族大学既是211又是985院校。部分艺术类院校,包括中国传媒大学、中央音乐学院,属于211院校。理科生在选择院校时,这将成为一大重要标准。另外现在双一流建设高校及学科也是重点选择目标。
3. 选专业要选学校的王牌专业(国家一级学科)
选定了院校后,在选择专业方面,学生最好根据自己的兴趣爱好、知识积累及能力、潜力,着重考虑该校的王牌专业。既然是王牌,国家便会相应地加大扶持力度,这些学校的专业师资力量和教学设施很强,学习氛围好。而且,从侧面也能反映出此类专业的发展空间及就业前景。
4. 分清专业本身属文属理
许多艺术类专业都是文理兼报的,但也有部分特例。大家在选报时需要了解清楚,千万不可在文理的选择上出现小问题。
5. 了解专业所学的具体方向,以免误报
很多人通常会误解某些专业的学习方向,误入门槛后才追悔莫及。比如:人们通常所认为的编导专业,其实是一个大类的分法,确切应理解为“编导类“专业。它可细分成广播电视编导专业、导演专业、戏剧影视文学专业、文化产业管理专业等,而某些专业如广播电视编导专业则又可细分为好几个方向。如果考生在填报时不多加注意,便很容易入错门。
咨询电话:15097311278 王老师(同微信)
总部地址:河北省石家庄槐安路100号紫金大厦904室
版权所有 © 石家庄博诺教育咨询有限公司 未经许可 严禁复制 冀ICP备2021012783号-1
品牌名称:博诺教育
企业全称:石家庄博诺教育咨询有限公司
地址:石家庄桥西区红旗大街槐安路交口紫金大厦904号
服务区域:河北省石家庄市、唐山市、保定市、衡水市、邯郸市、邢台市、廊坊市、张家口市、秦皇岛市、承德市、沧州市
主营业务:专注一对一高考升学规划、高考志愿填报、强基计划(综合评价)、港澳院校申请、新高考选科、学生性格与职业测评服务
联系方式:15097311278 / 285271196@qq.com
企业微信:zhiyuantianbao904_wechat